近日,Bessemer Venture Partners发布AI+生命科学路线图,分析今年AI医药的发展趋势。
Bessemer Venture Partners(BVP)是全球历史最悠久、最负盛名的风险投资机构之一,起源于 1911 年卡内基钢铁公司联合创始人的家族办公室。
该报告的核心观点是:AI正在彻底改变制药和生命科学行业,每年能创造超1000亿美元新价值,但目前只有5%的企业真正用起来。
其他观点包括:
1、AI正在改变价值1500亿美元的医药外包和生命科学市场;
2、以AI为先的挑战者正以两种形式出现——AI集成服务和AI原生SaaS——这两者都挑战依赖手工劳动和长期项目经济的现有CRO、顾问和软件供应商。
3、真正的竞争优势将属于那些将AI作为统一能力层,协调发现、开发、制造和商业化工作流程的制药公司和供应商,而非作为孤立的点工具。
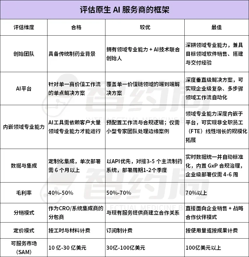
基于上述观点,Bessemer还给出了一份评估AI生物医药公司的框架,为了方便阅读,智药局做了翻译。
近日,Bessemer Venture Partners发布AI+生命科学路线图,分析今年AI医药的发展趋势。
Bessemer Venture Partners(BVP)是全球历史最悠久、最负盛名的风险投资机构之一,起源于 1911 年卡内基钢铁公司联合创始人的家族办公室。
该报告的核心观点是:AI正在彻底改变制药和生命科学行业,每年能创造超1000亿美元新价值,但目前只有5%的企业真正用起来。
其他观点包括:
1、AI正在改变价值1500亿美元的医药外包和生命科学市场;
2、以AI为先的挑战者正以两种形式出现——AI集成服务和AI原生SaaS——这两者都挑战依赖手工劳动和长期项目经济的现有CRO、顾问和软件供应商。
3、真正的竞争优势将属于那些将AI作为统一能力层,协调发现、开发、制造和商业化工作流程的制药公司和供应商,而非作为孤立的点工具。
基于上述观点,Bessemer还给出了一份评估AI生物医药公司的框架,为了方便阅读,智药局做了翻译。

希望对读者理解行业发展有所帮助。
AI+药物研发:1000亿美元市场
过去二十年里,制药公司把很多原本自己做的核心工作交给了CRO。
比如做临床试验、日常运营、给监管部门交申请材料、还有制定药品的市场推广方案等。
原因很简单:如果专业的外包公司能花更少的钱,做得还更好,那药企就没必要每个领域都自己养一批顶尖专家。
这种外包的趋势,现在已经变成了一个超过1500亿美元的大市场。

当前市场正迎来关键的转折点,这一变化由两种重要的结构性力量共同形成。
一方面,全球制药企业面临越来越大的专利悬崖,需要缩短新药的上市时间、降低成本,同时尽可能提升商业回报。
另一方面,AI技术成熟度有了明显提升,生成式人AI和智能体已经能够自动处理各类需要专业知识的工作,还能协调复杂的流程。

借助人工智能,每年有望在全球生命科学价值链中释放超过1000亿美元的价值。
不止如此,这1000多亿美元的价值是全新创造的净经济价值,并不是对目前用于外包服务和软件的1500多亿美元资金进行重新分配得来的。
人工智能就像一个智能层面,将新药研发发现与商业化推广所带来的收益整合在一起,实现协同增效。
这些额外的价值主要来自三个方面的支撑:
一是成本的降低,包括减少失败的项目、临床和制造支出降低,以及精简销售团队和销售管理环节;
二是生产力的提升,具体表现为缩短工作周期、提高员工的工作效率,让相同数量的员工能够推进更多的项目;
三是新增收入,比如新药上市更加成功、产品的畅销周期更长,同时还能获得更合理的定价和更广泛的市场覆盖。
也就是说,人工智能并非仅调整外包预算,而是通过优化研发、临床、制造与商业化全流程,切实扩大经济体系。
在发现阶段加速目标识别、减少无效研发;临床中提升试验成功率、降低成本;制造上优化工艺、减少批次失败;商业化环节助力抢占市场先机。
药企若将 AI 作为贯穿全流程的端到端能力,可获得显著竞争优势,仅将其作为单点工具则会在数据化行业竞争中处于劣势。
AI落地的关键障碍:5%问题
然而,目前仅有5%的制药公司在生成式AI取得了可量化的价值。
这背后是一个结构性问题:制药企业数十年来建立的传统基础设施,形成了大量数据孤岛,与人工智能在数据、战略、人才和运营模式上的需求存在根本性错位。

以典型的制药行业为例——
临床数据被采集到为监管报送而优化的电子数据采集(EDC)系统中,这类系统高度受控,往往难以支持机器学习管线的运行;
制造数据则被困在针对批处理记录设计的历史数据库与MES平台中;
商业数据散落在客户关系管理系统(CRM)、处方数据库以及互不兼容的仪表盘之间;
监管报送文件更是以PDF和Word文档的形式零散存在;
AI项目常常由各自为政的团队推动,授权不清,数据科学团队力量薄弱,治理框架也难以保障价值的真正落地。
这一采用差距,在传统供应商生态系统中表现得更为突出。

整体来看,现有的供应商体系并未围绕人工智能驱动的自动化或基于结果的交付模式进行设计。
问题根源在于结构:供应商的利润率高度依赖人力投入、实施服务或席位数量,而这些恰恰都是人工智能所直接挑战的环节。
相比之下,不受传统系统束缚的新进入者,可以构建以人工智能为核心的服务交付模式,面向那些准备转型的制药企业。
人工智能的影响贯穿整个制药价值链,每个环节都面临着独特的采用障碍、既有体系下的结构性薄弱点,以及为 AI 优先供应商所预留的巨大价值空间。
五条价值链正经历深刻变革
制药价值链的主要环节正在被人工智能重塑,流程随之改变,传统参与者面临挑战。
1、药物发现
传统上,药物发现是一个缓慢、以实验为主的过程。内部研发团队在CRO的支持下,推进药物研发,整个过程高度依赖专家经验与反复的湿实验验证。
人工智能正将其从“实验”转向“计算引导设计”。
化学与生物学的基础模型现已支持计算机辅助靶点识别、新分子生成与虚拟筛选,使得仅有最具潜力的候选分子才进入湿实验阶段,从而缩短周期、减少无效化合物的资源浪费。
随着价值从按工时计费的实验室工作,向以模型为核心的平台转移,传统发现型CRO因依赖人力利用率和长周期项目,在结构上处于劣势。而那些将人工智能作为发现服务核心引擎的供应商,将重新定义竞争格局。

2、临床试验
CRO负责管理全球临床试验活动,覆盖方案设计、中心筛选、患者招募、数据管理与监管申报等环节。
这是一种运营密集型模式:由临床研究助理、数据管理员和医学写作者组成的大规模团队,人工协调试验中心、收集数据并完成申报材料。
人工智能正在自动化那些驱动CRO利润的劳动密集型工作流:
这一变化直接冲击了构成传统CRO盈利支柱的离岸与在岸临床研究助理、数据管理团队。
能够通过AI赋能团队交付试验结果的供应商,其单位经济效益将与依赖人力规模的现有企业形成本质差异。

3、商业化与市场准入
商业化领域长期由咨询公司、市场调研机构、生命科学领域代理商及外包销售团队支撑,负责上市策略、市场细分、信息提炼、活动执行与销售赋能等工作。
多数项目以人工交付为主,成果形式多为静态演示文稿、数据表等。人工智能正将商业化从静态规划推向动态执行:
这一变化削弱了传统咨询公司与代理商的中介地位。当企业可以登录一个系统,直接获得推荐的医患优先级、自动生成符合规范的个性化内容时,对长期战略咨询服务与手工活动管理的依赖将大幅降低。
能够借助人工智能实现执行速度的服务商,将战胜仍在销售劳动密集型咨询服务的传统机构。

4、监管与医疗事务
制药公司依赖生命科学领域的专业服务商及IT/业务流程外包公司,完成申报准备、生命周期维护、药物警戒案件处理、信号检测与医学写作等工作。
这些流程以人工为主、文档密集,运行于分散的安全数据库、内容管理系统与共享硬盘之上,利润率依赖于案件处理量与人力投入。
借助人工智能,企业可实现对监管与安全运营中知识工作的自动化:

生命科学领域专用基础模型的兴起也在加速这一转变。
例如,Anthropic推出的Claude for Life Sciences,已提供连接PubMed、Benchling、BioRender及10x Genomics等平台工具,并配备智能体能力与专用提示库,使研究人员能够高效完成文献综述、生物信息分析、方案生成与监管初稿撰写。
不过,这类平台尚未构成完整的监管或药物警戒体系;它们无法处理安全数据库、MedDRA/WHO-DD、E2B等,因此在现阶段更多作为底层支持基础设施,而非专业厂商的直接替代。
真正的新机会在于在这些模型之上构建应用:胜出的企业将是那些能封装端到端监管与安全工作流、实现专有数据集成与GxP级可审计性的服务商,而围绕公开数据与通用数据库打造的AI应用将迅速商品化。
这一转变对于依赖案件处理量的业务流程外包商,以及依靠手工专业服务收费的生命科学服务企业而言,构成了生死攸关的挑战。
我们的判断是,最终胜出的不会是通用的大模型工具,而是那些深刻理解监管与安全细节、能够证明可审计性、并能在监管与质量机构面前从容应对的服务商。
5、 制造业务
制药行业长期依赖咨询、软件、工程等各类服务商来优化制造与供应链运营。
这些合作伙伴为CDMO与CMO提供提产、减废、加速技术转移及优化采购等支持,其盈利模式主要依赖咨询工时、软件授权与项目制合作,而流程优化与供应链可视等工作仍以人工为主,分散在不同系统中。
人工智能释放的价值在于将非结构化制造数据转化为真实的洞察:
对于传统咨询与软件供应商而言,人工智能带来了结构性挑战。
一旦制药公司或 CMO 能用上 AI 来实时优化产量、掌握供应链数据,他们就没那么需要传统咨询和那些阶段性优化项目。
相比之下,那些把 AI 真正融入制造业务、能实打实提升产量、降低成本的供应商,将逐渐取代仍靠人力分析的传统咨询公司和软件商,赢得市场。
两类AI企业兴起
在制药价值链的各个环节中,目前主要呈现出两类以AI为核心的企业形态。
第一类:AI 集成服务商
这类公司以行业专家为主导,依托自有的专有平台,服务于临床试验设计、监管申报或商业分析等场景。
它们必须既懂行业语言,又能承担端到端的交付责任,同时也符合企业现有的服务类预算结构。
以临床运营负责人为例,他们习惯于将某一适应症或项目整体委托给 CRO 或咨询公司来管理。如果这类服务商能借助 AI 工具而非传统方式交付,效果会更佳。
一旦证明其能够通过流程重塑,减少试验中心数量或缩短患者招募周期,便容易在客户内部实现从单一职能向相邻职能的拓展。(例如从医疗事务延伸到安全,再从安全延伸到监管)。
这类模式的主要挑战在于市场进入:销售周期长,且客户内部已有长期合作的成熟服务商,仅靠技术优势很难替换掉这些“老朋友”。此外,其扩张仍高度依赖专业人才与交付能力,即便有软件工具作为杠杆,增长依然需要建立在扎实的运营能力之上。
第二类:AI原生SaaS挑战者
相比之下,这类 SaaS 企业走的是另一条路。
它们聚焦某一具体、高杠杆的场景,例如患者匹配、试验可行性评估、标签更新或为商业团队提供行动建议等。
其优势在于可扩展性:产品一旦成型并验证成功,可以以极低的边际成本快速推广到数十家客户,同时每新增一家客户的数据,都能反过来优化模型(在隐私与治理框架允许的前提下)。
但这类企业面临的挑战是,很难直接切入制药企业的核心业务流程。
研发副总裁更希望有一个能对结果全面负责的合作伙伴,而不是一堆零散的工具。
因此,SaaS 公司通常借助服务商(如 CRO、专业咨询公司、系统集成商等)进入市场,由这些已拥有客户信任的伙伴将软件打包到整体解决方案中。
这种模式目前发展迅速,因为大多数 CRO 与系统集成商自身缺乏深度 AI 能力,正积极寻找可以嵌入的“AI引擎”。但代价是利润与话语权需要与伙伴共享,毕竟客户关系仍掌握在对方手中。
总体而言,两类模式并无绝对的优劣之分。
AI 集成服务商在建立信任、承担交付责任、以及在大型药企内部实现横向拓展方面更具优势;
而 AI 原生 SaaS 企业则在可扩展性、利润率与产品持续迭代上占据上风。
值得注意的趋势是,两类企业正逐渐向中间地带靠拢——服务商越来越强调产品化,而 SaaS 企业也在服务与集成能力上不断加码。
文章来自微信公众号 “ 智药局 “
【开源免费】Browser-use 是一个用户AI代理直接可以控制浏览器的工具。它能够让AI 自动执行浏览器中的各种任务,如比较价格、添加购物车、回复各种社交媒体等。
项目地址:https://github.com/browser-use/browser-use
【开源免费】字节工作流产品扣子两大核心业务:Coze Studio(扣子开发平台)和 Coze Loop(扣子罗盘)全面开源,而且采用的是 Apache 2.0 许可证,支持商用!
项目地址:https://github.com/coze-dev/coze-studio
【开源免费】n8n是一个可以自定义工作流的AI项目,它提供了200个工作节点来帮助用户实现工作流的编排。
项目地址:https://github.com/n8n-io/n8n
在线使用:https://n8n.io/(付费)
【开源免费】DB-GPT是一个AI原生数据应用开发框架,它提供开发多模型管理(SMMF)、Text2SQL效果优化、RAG框架以及优化、Multi-Agents框架协作、AWEL(智能体工作流编排)等多种技术能力,让围绕数据库构建大模型应用更简单、更方便。
项目地址:https://github.com/eosphoros-ai/DB-GPT?tab=readme-ov-file
【开源免费】VectorVein是一个不需要任何编程基础,任何人都能用的AI工作流编辑工具。你可以将复杂的工作分解成多个步骤,并通过VectorVein固定并让AI依次完成。VectorVein是字节coze的平替产品。
项目地址:https://github.com/AndersonBY/vector-vein?tab=readme-ov-file
在线使用:https://vectorvein.ai/(付费)
【开源免费】DeepBI是一款AI原生的数据分析平台。DeepBI充分利用大语言模型的能力来探索、查询、可视化和共享来自任何数据源的数据。用户可以使用DeepBI洞察数据并做出数据驱动的决策。
项目地址:https://github.com/DeepInsight-AI/DeepBI?tab=readme-ov-file
本地安装:https://www.deepbi.com/
【开源免费】airda(Air Data Agent)是面向数据分析的AI智能体,能够理解数据开发和数据分析需求、根据用户需要让数据可视化。
项目地址:https://github.com/hitsz-ids/airda
【开源免费】AutoGPT是一个允许用户创建和运行智能体的(AI Agents)项目。用户创建的智能体能够自动执行各种任务,从而让AI有步骤的去解决实际问题。
项目地址:https://github.com/Significant-Gravitas/AutoGPT
【开源免费】MetaGPT是一个“软件开发公司”的智能体项目,只需要输入一句话的老板需求,MetaGPT即可输出用户故事 / 竞品分析 / 需求 / 数据结构 / APIs / 文件等软件开发的相关内容。MetaGPT内置了各种AI角色,包括产品经理 / 架构师 / 项目经理 / 工程师,MetaGPT提供了一个精心调配的软件公司研发全过程的SOP。
项目地址:https://github.com/geekan/MetaGPT/blob/main/docs/README_CN.md